首页
>香蕉影视高清>香蕉影视

兵器工业集团品牌建设案例入选2020年度100个国有企业品牌建设典型案例和100个优秀品牌故事

发布时间:2021-05-12

  5月10日,由国家发展改革委等7部门和上海市政府共同主办 香蕉影视,国务院国资委特别支持的2021年中国品牌日活动在上海举办。


  活动现场,国资委指导举办了中国企业品牌建设分论坛,会上发布了《2020年度中央企业品牌建设发展报告》,2020年度100个国有企业品牌建设典型案例和100个优秀品牌故事,中国兵器工业集团北重集团的“技术创新和商业模式创新并驱,打造知名民族矿用车品牌”入选2020年度100个国有企业品牌建设典型案例,中国兵器工业集团北方公司的微电影《大山里升起的希望》入选2020年度100个优秀品牌故事 香蕉影视在线


  《2020年度中央企业品牌建设发展报告》分析了当前中央企业加强品牌建设的形势要求,从战略引领,专业运营,支撑保障,组织管控,全球推广5个方面总结了中央企业年度品牌建设进展 香蕉影视高清

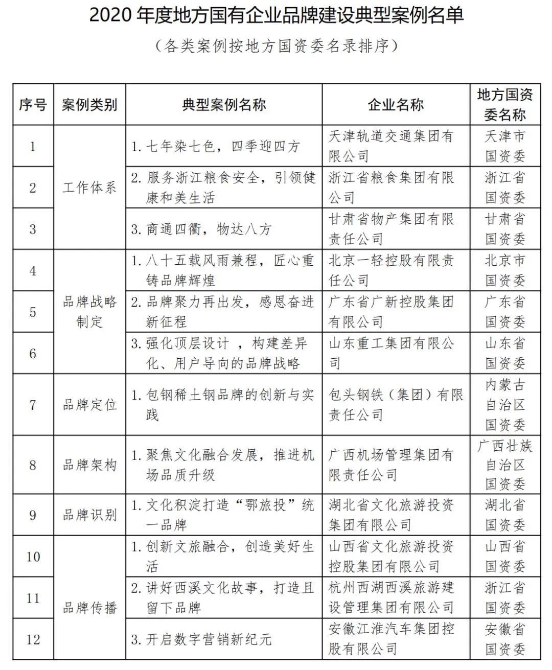
  2020年度100个国有企业品牌建设典型案例和100个优秀品牌故事,汇集企业优秀经验做法,丰富国企品牌资源池,促进企业相互学习借鉴 香蕉影视免费观看,加快提高品牌管理专业化水平。

2020年度100个国有企业

品牌建设典型案例







2020年度100个优秀品牌故事





  来源/国资小新


关闭窗口
郝鹏赴福建出席数字中国建设峰会并深入调研国资国企工作强调 坚持创新驱动 在服务和融入新发展格局上展现更大作为2021-04-26
北方国际尼日利亚塞吉罗拉金矿建设项目创百万工时无事故佳绩2021-04-14
集团公司高分通过国务院国资委法治央企建设总结验收2021-03-23
凌云集团(凌云股份)召开2021年度党的建设工作暨党风廉政建设和反腐败工作会议2021-03-14